HARVEST™: Holistic Agricultural Records and Verification for Exchange, Supply, and Trading
A Digital Tool for Transparent and Sustainable Grain Supply Chains
Rani Yesudas
January 2025
(work in progress)
System Overview
Using a design science methodology — which involves a rigorous, iterative process of problem identification, solution design, and evaluation — a novel digital tool named HARVEST™ (Holistic Agricultural Records and Verification for Exchange, Supply, and Trading) is proposed. HARVEST™ is designed to serve as an intermediary platform that leverages data from existing digital solutions across different countries to generate actionable insights for stakeholders throughout the grain supply chain.
The solution aims to enhance transparency, efficiency, and trust in grain supply chains by enabling verification of certificates issued by authorised bodies, predicting grain production and availability, and supporting stakeholder education through tailored training materials. By integrating these functionalities, HARVEST™ contributes to the development of a more transparent and sustainable agricultural supply ecosystem, benefiting farmers, traders, and other key participants.
Conceptual Model: HARVEST™
HARVEST (Holistic Agricultural Records and Verification for Exchange, Supply, and Trading) is a proposed conceptual digital tool designed as part of the comprehensive analysis performed to address the challenges in the grain supply chain. The key features of HARVEST include:
• Integrated Digital Certification: Centralised platform for managing and verification of certificates from issuing bodies.
• Traceability and Transparency: End-to-end traceability of grain shipments from farm to point-of-sale. Real-time data sharing on grain quality, origin, and handling.
• Regulatory Compliance: Automated updates on regulatory changes and compliance requirements. Tools for managing compliance with SPS and TBT standards.
• Stakeholder Collaboration: Platforms for communication and collaboration among stakeholders. Training modules and resources to educate stakeholders on regulatory differences and best practices.
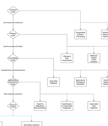
HARVEST System Architecture
The HARVEST system architecture consists of several layers, each with specific functions and responsibilities.
1. Interface Layer: The front-end layer responsible for user interactions, visualisation, querying, and now, verification of certifications and documents.
• Visualisation Module: Provides graphical representations of supply chains, market trends, crop yield data, etc.
• Crop Yield Analytics: Offers yield predictions based on historical data and environmental factors.
• Supply Chain Mapping: Visualises the entire agricultural supply chain, tracking products from farm to market.
Market Demand Insights: Analyse market trends and forecast demand.
• Query Interface: Allows users to interact with the system and retrieve data.
• Query Reformulation Engine: Modifies queries based on input constraints and context.
• Query Optimiser: Refines and optimises user queries for faster and more relevant results.
• Query in Local Schema: Adapts queries to local databases and schemas for context-specific responses.
Certification Document Verification:
• Document Upload Validation: Users can upload trade certifications, export documentation, and other regulatory records. The system will verify their authenticity and compliance against global standards.
• Phytosanitary Certificate Verification: Verifies the authenticity of phytosanitary certificates ensuring compliance with pest and disease control regulations.
• Trade Certification Validation: Checks the validity of export permits, certificates of origin, and compliance with trade rules.
• Cross-Referencing with Regulatory Databases: The system cross-references uploaded documents with the relevant regulatory systems (e.g., PEMS, EXDOC, PQIS) to ensure the documents’ legitimacy.
• Compliance Alerts: Alerts users if the document fails validation, indicating potential issues or non-compliance.
• Document Status Tracking: Tracks the status of documents in real-time, showing whether they are pending verification, approved, or flagged for issues.
2. Analysis Layer: This layer performs data analysis, predictions, and decision-making.
• Data Enrichment AI Models: Enhance raw data with machine learning algorithms for improved decision-making. • Climate Impact Analysis: Evaluates how climate conditions (e.g., temperature, rainfall) affect crops and the supply chain.
• Market Price Prediction: Forecasts the prices of crops based on supply and demand.
• Supply Chain Risk Analysis: Identifies potential risks in the supply chain (e.g., disruptions, fraud).
• Trade and Compliance Analysis: Monitors trade practices and regulatory compliance.
• Phytosanitary Compliance Checks: Verifies pest and disease control measures to ensure compliance with international standards.
• Trade Certification Validation: Confirms authenticity of trade certifications (e.g., phytosanitary certificates, export permits).
Traceability Fraud Detection: Tracks agricultural products through the supply chain and detects any fraudulent activity.
3. Knowledge Layer: This layer maintains the core knowledge base, standards, and resolves conflicts.
• Global Agricultural Ontology: A structured model of agricultural knowledge, ensuring standardised terminology.
• Standardised Farming Trading Terms: Ensures consistent terminology across the system for farming practices and trade regulations.
• Mapping with Regional Crop Data: Maps global agricultural data to regional contexts, aligning local and international data.
• Knowledge Extraction: Extracts relevant agricultural knowledge from various sources to improve decision-making.
• Entity Resolution (Farmers, Traders, Exporters): Identifies and consolidates records for farmers, traders, exporters, etc. • Duplicate Removal (Supply Chain Records): Eliminates duplicate entries in the supply chain data to maintain integrity.
• Conflict Resolution (Trade Disputes, Certifications): Resolves conflicts in trade disputes or discrepancies in certification data.
4. Acquisition and Abstraction Layer: This layer collects and integrates data from multiple sources into a unified system.
• Data Collection from All Connected Underlying Systems: Integrates data from external systems like certification, regulatory, trade, and logistics systems.
• Automated Data Pipelines: Data is gathered through automated processes, reducing human errors and delays in compliance verification.
• Parsing Wrapping Modules: Prepares and structures data for integration into the system.
• Integration of Certification Data: Incorporates certification data such as phytosanitary certifications and trade documents.
• Transaction Export Documentation: Manages trade documentation (e.g., export permits, invoices).
• Phytosanitary Compliance Records: Incorporates records of pest and disease control measures.
• Export Documentation: Processes export-related records, including customs clearance, permits, and trade certificates.
5. External Entities (Data Sources): These are the systems from which the HARVEST system extracts data. Primary and secondary systems will be used to feed relevant data
Example
In Australia–India Agricultural Supply Chains
Primary Systems (Certification Export Documentation):
Australia:
– Plant Export Management System (PEMS): Manages plant export certifications.
– Export Documentation System (EXDOC): Facilitates export documentation.
– Next Export Documentation System (NEXDOC): Successor to EXDOC, streamlining digital processes.
– eCert System: Electronic certification for trade compliance.
• India:
– Plant Quarantine Information System (PQIS): Regulates phytosanitary certification.
– Customs Electronic Data Interchange (CEDI): Facilitates trade documentation and customs clearance.
– Lab-One Assessment Portal: Manages laboratory test results for export quality assurance.
– Export Alert Monitoring Portal: Tracks alerts for non-compliance in agricultural exports.
Secondary Systems (Regulatory Trade References):
• Australia:
– Micor: A database for export conditions of agricultural commodities.
– Grain Trade Australia (GTA) Publications: Standardised trade rules and market data.
• India:
– Trade Regulatory Portals: Compliance databases for export regulations.
– Market Surveillance Systems: Monitors domestic and international trade risks.
Framework Validation through Use-Case Mapping: HARVEST™ for Pest Risk Mitigation
Enhancing Pest Management and Trade Assurance through the HARVEST™ System
Pests pose serious biosecurity threats to agricultural exports. HARVEST™ — a multi-layered agri-trade intelligence platform — offers a comprehensive framework to proactively manage this threat. By aligning its architecture with stakeholder needs, HARVEST™ enables seamless integration of biosecurity, compliance, and trade optimisation measures. The following analysis maps each layer of the HARVEST™ framework to specific functionalities that contribute to safeguarding grain trade from pest infestations.
1. Interface Layer: Empowering End-Users through Real-Time Engagement
Visualisation Module & Supply Chain Mapping
Enables farmers and exporters to identify high-risk nodes where pest contamination may occur.Market Demand Insights & Crop Yield Analytics
Provides predictive insights into clean grain demand in importing countries, incentivising compliance with strict phytosanitary requirements.Query Interface & Optimisation Tools
Allows stakeholders to retrieve pest risk alerts, compliance status, and documentation needs tailored to their role (e.g. farm-level vs exporter-level), enabling targeted and timely responses.Certification Document Verification Tools
Validates key trade documents such as Phytosanitary Certificates and Export Permits in real-time. Cross-referencing with country-level systems helps prevent fraudulent or expired documentation.Compliance Alerts & Status Tracking
Automatically flags expired, missing, or invalid certificates that could lead to border rejections, enabling corrective action before shipment.
2. Analysis Layer: Informed Decision-Making through Advanced Analytics
Climate Impact Analysis
Assesses regional conditions (e.g. high heat and humidity in Indian granaries) that may favour pest reproduction, supporting informed pest control strategies.Market Price & Supply Chain Risk Analysis
Correlates grain quality (e.g. pest-free status) with export value, helping traders quantify losses due to contamination or rejection.Phytosanitary Compliance Checks
Verifies whether pest control protocols were followed across different stages of grain handling — essential in both the supplier’s prevention model and the buyer's containment model.Traceability & Fraud Detection
Detects inconsistencies in product movement and origin claims, exposing attempts to export compromised or misrepresented grain batches.
3. Knowledge Layer: Structuring Intelligence and Harmonising Standards
Global Agricultural Ontology & Standardised Trading Terms
Ensures consistent interpretation of pest management and compliance terminology across diverse stakeholders — from smallholders to bulk exporters.Mapping with Regional Crop Data & Knowledge Extraction
Supports local adaptation of global standards by contextualising international phytosanitary expectations (e.g. WTO-SPS Agreement) to regional pest realities.Entity and Conflict Resolution Tools
Links certification records with correct stakeholder identities and helps resolve disputes related to infestation-based shipment rejections.
4. Acquisition and Abstraction Layer: Seamless Integration of Critical Data
Automated Data Pipelines from Regulatory Systems
Integrates real-time data from suppliers' and buyers' platformsThis enables prompt risk flagging and ensures up-to-date compliance verification.
Parsing and Wrapping Modules
Structures and filters data related to storage conditions, inspection outcomes, and certification history, ensuring only pest-compliant grain is tagged for export.Integration of Phytosanitary Compliance Records
Confirms pest control measures at every level — from pre-harvest treatment in India to container sanitation in Australia — ensuring end-to-end traceability.
5. External Entities: Cross-Border Regulatory Synchronisation
Linkage to Export Documentation Systems
Facilitates mutual recognition of documents across Supplier and Buyer, improving trust and reducing redundancy in inspections.Alignment with Trade Reference Sources
Embeds standards from supplier and buyer countries to ensure HARVEST™ remains aligned with current regulatory expectations.
Key Benefits to Stakeholders
Stakeholder Benefit via HARVEST™
Farmers - Receive real-time pest alerts; access training modules; track compliance for their produce; improve post-harvest hygiene.
Exporters - Verify documentation; detect supply chain risks; get flagged for non-compliance before shipment; trace container-level hygiene issues.
Importers - Gain transparency into grain origin and certification history; reduce risk of receiving infested shipments.
Authorities - Monitor trade activity; enforce phytosanitary compliance; trace cross-border movement of at-risk cargo.
Conclusion: Future-Proofing Pest Management with HARVEST™
The layered architecture of HARVEST™ enables both proactive and reactive responses to pest risks across the grain trade ecosystem. The challenges vary from preventing pest entry via contaminated containers to managing an already-established pest. HARVEST™ harmonises documentation, integrates real-time surveillance, and delivers actionable insights — empowering stakeholders in both contexts to mitigate risks, ensure compliance, and protect market access.
By transforming fragmented data into structured intelligence, HARVEST™ becomes an essential ally in securing global grain trade against pest threats.


Yltraedge Private Limited
admin@yltraedge.com


© 2025 Yltradege Private Limited. All rights reserved.
All content on this website is provided by Rani Yesudas through her consultancy, Yltradege Private Limited. Use of materials must comply with appropriate academic and professional standards. Unauthorised reproduction, distribution, or commercial use is prohibited without prior written consent.